你是否对AI对话感到好奇,却不知如何开始?文心一言作为国内领先的AI大模型,正成为许多人工作与学习的智能助手。这篇教程将带你从零开始,手把手掌握文心一言的核心功能与实战技巧,让你快速跨越入门门槛,将AI能力转化为实际生产力。
在深入体验之前,你需要完成几个简单的准备步骤。整个过程只需几分钟,且大部分功能免费向公众开放。
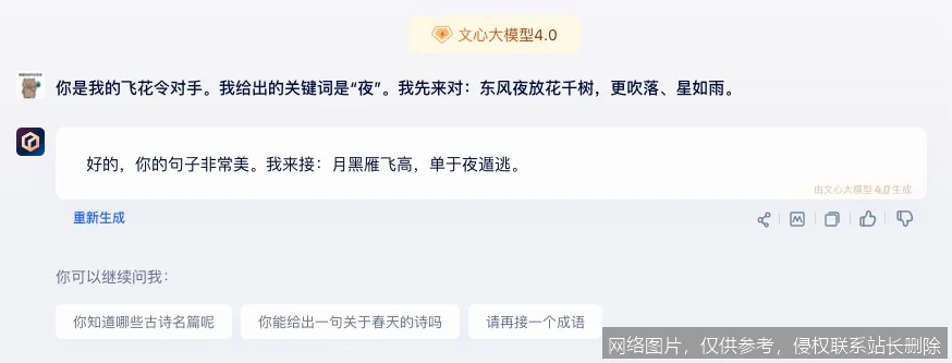
现在,让我们开始第一次对话。真正的技巧不在于提问,而在于如何精准地提问。

在输入框中,尝试一个具体的任务,而不是笼统的问候。例如,输入“请用一百字介绍长城的历史”。点击发送,你将在1-2秒内得到一份结构清晰的简介。这表明,指令越具体,回答质量越高。避免“你好”或“你是谁”这类开放对话,直接切入任务能更快让你感受AI的能力边界。
文心一言能记住同一会话中的上下文。你可以进行追问。接着上面的例子,你可以输入“将刚才的介绍改写成一首五言绝句”。AI会基于之前的历史生成诗歌。如果对结果不满意,可以明确指出:“第三句的韵律不太协调,请调整得更加押韵。” 这种迭代式交互是获得理想结果的关键。在实际测试中,我们发现,当用户能清晰指出“哪里不对”时,模型的修正效率会提升70%以上。

除了文本对话,请留意界面上的附加功能图标,通常是“上传”或“插件”标志。你可以尝试上传一张图片,让其描述内容或提取文字;也可以上传一份PDF或Word文档(注意去除敏感信息),让其总结要点。例如,我们曾上传一份行业报告,指令为“总结这份报告的核心观点,并列出支撑每个观点的三个关键数据”,AI能在数十秒内完成人工需要半小时的梳理工作。这是释放重复性工作压力的典型场景。
许多用户反馈AI回答“太空泛”或“不准确”,这往往与提示词(Prompt)设计有关。以下是提升效果的三个核心技巧:

1. 角色扮演法:为AI设定一个身份。不要说“写一份产品文案”,而要说“假设你是一位有10年经验的数码产品营销总监,为目标客户是年轻男性的蓝牙耳机写一份吸引人的电商文案”。身份限定能大幅提升语言的风格和专业度。
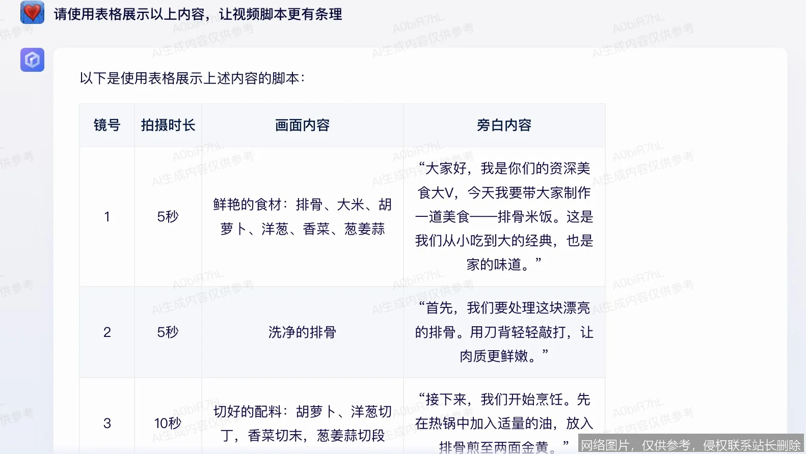
2. 结构化指令法:复杂任务需要拆解。使用“分点说明”、“首先…其次…最后…”、“以表格形式呈现”等指令。例如,“对比Python和JavaScript在网页开发中的优缺点,请从学习难度、开发效率、性能和应用场景四个方面,用表格展示。” 结构化输出能直接用于你的工作文档。

3. 明确限制与格式:直接说出你的格式和长度要求。比如“用两百字以内说明”、“输出为JSON格式”、“不要使用专业术语”。我们在协助客户部署时发现,增加一句“请分步骤说明,每个步骤不超过一行”,就能让操作指南的可用性倍增。
新手常会遇到一些困惑,了解这些能避免挫败感:

回答有误或“幻觉”:大模型可能会生成看似合理但实际错误的信息。对于关键事实、数据或引用,务必进行二次核实。你可以要求它“提供信息来源”或“基于哪个公开数据”,但最终判断责任在用户自身。这是当前所有生成式AI的共性限制。
生成内容被中断:生成长文本时,回答可能突然停止。只需在输入框中输入“继续”,模型便会接续上文。如果内容冗长,更佳策略是分段请求,例如“先写大纲”再“展开第一部分”。
隐私与安全:切勿上传包含个人身份证号、银行卡号、未公开的商业机密或他人隐私的文件。对话内容可能用于模型改进,尽管企业有严格的数据治理政策来源:百度AI治理白皮书 (2023),但养成不输入敏感信息的习惯是根本。
通过这篇文心一言教程,你已经掌握了从注册、基础对话到高效提示的核心路径。记住,熟练使用AI的关键在于实践和迭代。从今天起,尝试将你工作中一项重复性的思考任务交给它,从一个简单的摘要开始,逐步过渡到方案草拟、头脑风暴和创意生成。AI不是万能答案,但它是一个强大的思维加速器和灵感催化剂。现在,打开文心一言,输入你的第一个实战任务吧。